Outorga Online
Você pode requisitar sua outorga de direito de uso da água e/ou de obras de interferência hídrica na plataforma Outorga Online.
Solicite/Acompanhe sua Solicitação de Outorga
Em caso de dúvidas entre em contato:
(85) 98897-9658
(85) 3513-9081
atendimento.outorga@cogerh.com.br
Perguntas Frequentes
Saltar para o conteúdo
Carta de Serviços ao Usuário
Legislação
Alternar menu
Constituição Federal e Estadual
legislação Brasileira e Diários Oficiais
Legislação Federal
Legislação Estadual
Estudos e Publicações
Ouvidoria
Acesso à Informação
Privacidade e Proteção de Dados
Webmail
Institucional
Alternar menu
Sobre a COGERH
Alternar menu
Quem Somos
Competências
Missão, Visão, Valores e Princípios
Estrutura Organizacional
Alternar menu
Organograma Institucional
Quem é Quem
Diretoria
Gerências Regionais
Estratégia
Alternar menu
Estratégia
Planejamento Estratégico
Governança Corporativa
Alternar menu
Governança Corporativa
Estrutura de Governança Corporativa
Gestão por Processos
Gestão de Riscos
Políticas de Governança
Informações Financeiras
Sustentabilidade
Alternar menu
Responsabilidade Socioambiental
Inovação
Programa Cientista Chefe
Energia
Recursos Hídricos
Alternar menu
Portal Hidrológico
Monitoramento
Alternar menu
Monitoramento Operacional – Sistema de Transferência Hídrica – PISF – CAC – Açude Castanhão
Subterrâneo
Alternar menu
Monitoramento de Águas Subterrâneas
Boletins de Monitoramento de Poços
Superficial
Alternar menu
Qualitativo
Quantitativo
Aporte
Vales Perenizados
Resenha Diária
Ficha técnica dos Açudes Monitorados
Operação e Manutenção
Alternar menu
Manutenção da Infraestrutura Hídrica
Medição dos Recursos Hídricos
Segurança de Barragem
Estudos e Projetos
Outorga, Fiscalização e Cobrança
Alternar menu
Outorga
Alternar menu
Informações
Alternar menu
Informações Gerais
Decreto de Outorga nº 33.559/2020
Novo Valor da UFIRCE 2025
Outorga Online
Outorgas Solicitadas/Concedidas
Perguntas Frequentes
Fiscalização
Alternar menu
Informações Gerais
Registre Aqui sua Denúncia
Lacre de Poço
Cobrança
Alternar menu
Informações Gerais
Tarifas
2ª Via de Fatura
Declaração de Adimplência
Perguntas Frequentes – Tarifas/Cobrança
Comitês de Bacias
Alternar menu
Gestão Participativa
Comitês de Bacias Hidrográficas
Alternar menu
Comitês de Bacias Hidrográficas
Painel dos Comitês
Agenda Participativa
Alocação Negociada de Água
Comissões Gestoras de Sistemas Hídricos
Pesquisar por:
Pesquisar
Pesquisar
Main Menu
Pesquisar por:
Pesquisar
Pesquisar
Institucional
Alternar menu
Sobre a COGERH
Alternar menu
Quem Somos
Competências
Missão, Visão, Valores e Princípios
Estrutura Organizacional
Alternar menu
Organograma Institucional
Quem é Quem
Diretoria
Gerências Regionais
Estratégia
Alternar menu
Estratégia
Planejamento Estratégico
Governança Corporativa
Alternar menu
Governança Corporativa
Estrutura de Governança Corporativa
Gestão por Processos
Gestão de Riscos
Políticas de Governança
Informações Financeiras
Sustentabilidade
Alternar menu
Responsabilidade Socioambiental
Inovação
Programa Cientista Chefe
Energia
Recursos Hídricos
Alternar menu
Portal Hidrológico
Monitoramento
Alternar menu
Monitoramento Operacional – Sistema de Transferência Hídrica – PISF – CAC – Açude Castanhão
Subterrâneo
Alternar menu
Monitoramento de Águas Subterrâneas
Boletins de Monitoramento de Poços
Superficial
Alternar menu
Qualitativo
Quantitativo
Aporte
Vales Perenizados
Resenha Diária
Ficha técnica dos Açudes Monitorados
Operação e Manutenção
Alternar menu
Manutenção da Infraestrutura Hídrica
Medição dos Recursos Hídricos
Segurança de Barragem
Estudos e Projetos
Outorga, Fiscalização e Cobrança
Alternar menu
Outorga
Alternar menu
Informações
Alternar menu
Informações Gerais
Decreto de Outorga nº 33.559/2020
Novo Valor da UFIRCE 2025
Outorga Online
Outorgas Solicitadas/Concedidas
Perguntas Frequentes
Fiscalização
Alternar menu
Informações Gerais
Registre Aqui sua Denúncia
Lacre de Poço
Cobrança
Alternar menu
Informações Gerais
Tarifas
2ª Via de Fatura
Declaração de Adimplência
Perguntas Frequentes – Tarifas/Cobrança
Comitês de Bacias
Alternar menu
Gestão Participativa
Comitês de Bacias Hidrográficas
Alternar menu
Comitês de Bacias Hidrográficas
Painel dos Comitês
Agenda Participativa
Alocação Negociada de Água
Comissões Gestoras de Sistemas Hídricos
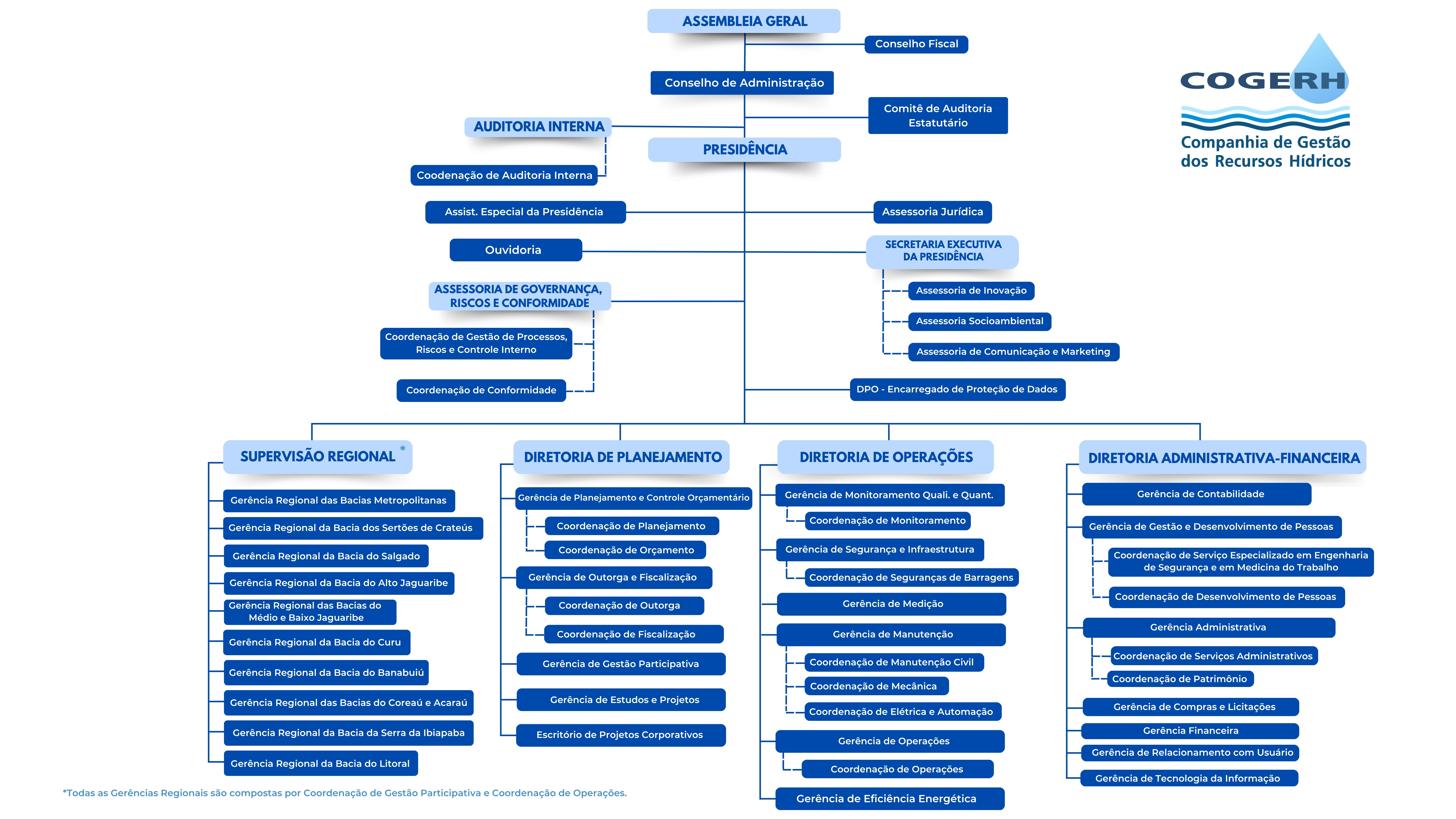
Organograma Institucional
Organograma Institucional
ATA 146° do Conselho de Administração
© Copyright 2025 |
GETIN
Rolar para cima
A+
A